IF=18.5 |Ubigene Enables CRISPR-Cas9 Smart Nanocages for Cascade Anti-tumor Therapy


IF=18.5 |Ubigene Enables CRISPR-Cas9 Smart Nanocages for Cascade Anti-tumor Therapy

Background
According to the latest statistics, 20 million people are diagnosed with malignant tumors each year, leading to nearly 9.7 million deaths globally. Conventional treatments, such as surgery, chemotherapy, radiotherapy, and interventional techniques, as well as emerging alternatives like ablation, targeted therapy, and immunotherapy, have limited efficacy. Therefore, there is an urgent need to develop a novel, safe, and effective treatment solution, complete with an appropriate delivery system and well-defined targets, to significantly improve cancer treatment outcomes.
Abstract
Lipid metabolism is a key fundamental cellular process for fatty acid biosynthesis. Fatty acids convert nutrients into metabolic intermediates necessary for cell membrane biogenesis, energy storage, and the generation of signaling molecules. Recently, a team led by Jiang Ning from the School of Basic Medical Sciences at Chongqing Medical University designed a unique dual-responsive drug-loaded nanocage, focusing on lipid metabolism-targeted treatment of malignant tumors. Glutathione-responsive micelles loaded with ACC inhibitors, in combination with gene-editing technology, achieved a multi-level treatment strategy to block the lipid metabolism pathway, with remarkable efficacy. The related results were published in the journal Advanced Functional Materials (IF: 18.5). In this study, the NLS-Cas9-EGFP protein provided by Ubigene was used to evaluate the anti-tumor cascade effect of the nanocage from multiple aspects.
Illustrated Guide
The scientific research team designed an advanced nanocage coated with red blood cell membrane, named NTA630-NCs-RBCM-T. This product binds to an ACC inhibitor through nano-self-precipitation to form micelles, referred to as NTA630. Meanwhile, Cas9 forms a complex with single-guide RNA (sgRNA), and in-situ radical polymerization occurs to generate a cationic, acid-responsive, degradable nanocapsule (NC). Subsequently, NCs and NTA630 are synthesized into NTA630-NCs through electrostatic adsorption. To verify its synthesis, the NLS-Cas9-EGFP protein provided by Ubigene visualizes it through fluorescence, effectively reflecting the combination of the two drugs. (Figure 1)

Figure 1: The synthesis process of CRISPR-Cas9-based nanocages
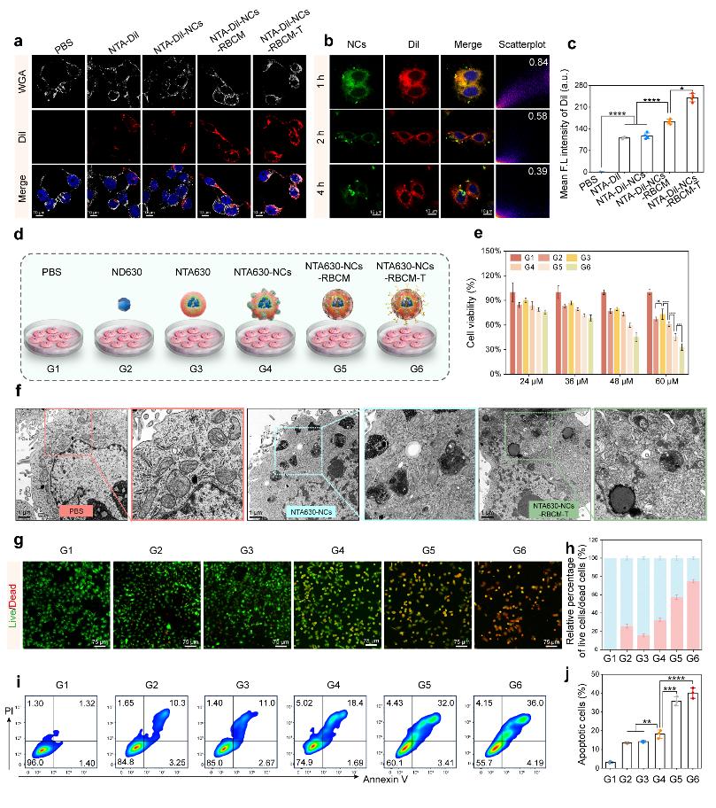
In addition, the NLS-Cas9-EGFP protein also demonstrated drug separation at different time points, further validating that this drug delivery system can enzymatically degrade the red blood cell membrane in the lysosome, induce acidification and rupture of the Cas9-containing nanoparticle (NC). Ultimately, this leads to the death of tumor cells (Figure 2).

Figure 2: Validation of the anti-tumor effect of the dual-layer responsive drug-loaded nanocages
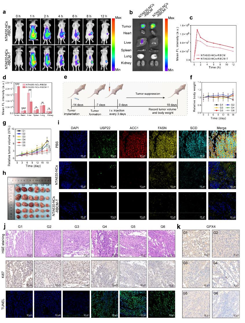
To further verify the therapeutic effect of NTA630-NCs-RBCM-T NPs on tumors, a mouse tumor model was first established. The tumor-targeting effect of NTA630-NCs-RBCM-T NPs was studied using in vivo fluorescence imaging of animals. Then, the in vivo anti-tumor effect of NTA630-NCs-RBCM-T NPs was evaluated by observing and recording the body weight, tumor size, and survival time of the mice, as well as the results of Ki-67 and TUNEL staining of the tumors. The results showed that NTA630-NCs-RBCM-T NPs could specifically target tumor lesions and had a long in vivo circulation time (Figure 3).

Figure 3. In vivo evaluation of the anti-tumor efficacy of dual-layer responsive drug-loaded nanocages
Conclusion
Based on the above results, in this study, the authors developed a nanocage encapsulated by red blood cell membrane, named NTA630-NCs-RBCM-T, aiming to co-deliver CRISPR-Cas9 and ACC inhibitors. This innovative approach promoted dual-target ACC inhibition and enhanced the efficacy of cascade anti-cancer therapy. The study achieved a dual assault on tumor cells at both the genetic and metabolic levels, markedly improving therapeutic outcomes.
Reference: https://advanced.onlinelibrary.wiley.com/doi/10.1002/adfm.202418090#


