[Citation collection] Gene overexpression cell line - Another solution for gene function study in addition to KO


[Citation collection] Gene overexpression cell line - Another solution for gene function study in addition to KO
How to explore the functions of candidate genes?
There are usually two directions, one is to use the method of gene knockout to make no expression, and the other is to use the method of gene overexpression to promote the gene expression upregulated, and then suppose the gene function by observing the corresponding phenotypic changes. Previously, Ubigene sorted out several articles on the use of KO cell models constructed by Ubigene to study the function of disease-related genes. Today, Ubigene selected six articles on the use of overexpression methods to study the function with the help of Ubigene. Hope the information can gather some ideas for you.
Published on Acta Pharmacologica Sinica
IF: 8.2
Published by Key Laboratory of Carcinogenesis and Translational Research (Ministry of Education/Beijing), NMPA Key Laboratory for Research and Evaluation of Radiopharmaceuticals (National Medical Products Administration), Department of Nuclear Medicine, Peking University Cancer Hospital & Institute, Beijing, China
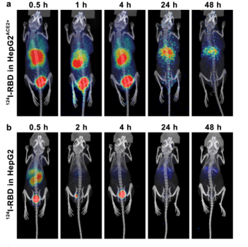
In order to verify the affinity of angiotensin-converting enzyme ACE at the cellular level, the author successfully constructed 124I-RBD as a novel targeted molecular probe for COVID-19 for the first time with the help of HeLa and HepG2 cell lines overexpressing ACE2 provided by Ubigene and confirmed that 124I-RBD antibody has high affinity and selectivity for ACE2 through the binding experiment of RBD and human ACE2 receptor[1].
Figure 1. PET imaging of tumor models
Published on Stem Cell Research & Therapy
IF: 7.5
Published by The Second Affiliated Hospital, School of Medicine, South China University of Technology, Guangzhou, Guangdong, China.
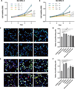
Yaming Wei’s research group used the Tandab overexpression stable cell line constructed by Ubigene and empty control stable cell line to study the therapeutic effect of Tandab overexpressing MSCs on diffuse large B-cell lymphoma (DLBCL). The results showed that Tandab(IL-6/CD20) protein could target CD20-positive DLBCL cells, inhibit IL-6-related signaling pathway, and eliminate the promoting effect of IL-6 on lymphoma cells, which provided a potential strategy for the treatment of DLBCL[2].
Figure 2. UCMSCs-Tandab(IL-6/CD20) inhibits the proliferation of SU-DHL-2/4
Published on Life Sciences
IF: 6.1
Published by Zhongshan Ophthalmic Center, Sun Yat-sen University, Guangzhou, China.
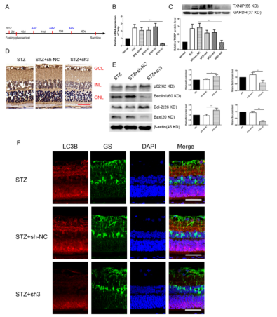
The research team used mCherry-GFP-LC3 lentivirus (provided by Ubigene) to infect rat retinal muller cells to construct an overexpression stable cell line and explored the role of TXNIP in autophagy and apoptosis in diabetic retinopathy (DR), and revealed for the first time that TXNIP positively regulates autophagy of muller cells under high glucose conditions by inhibiting PI3K/AKT/mTOR signaling pathway, providing a new understanding of the pathogenesis of DR[3].
Figure 3. TXNIP regulates autophagy and apoptosis in diabetic patients
Published on Frontiers in Pharmacology
IF: 5.6
Published by The First Clinical Medical College, Guangzhou University of Chinese Medicine, Guangzhou, China.
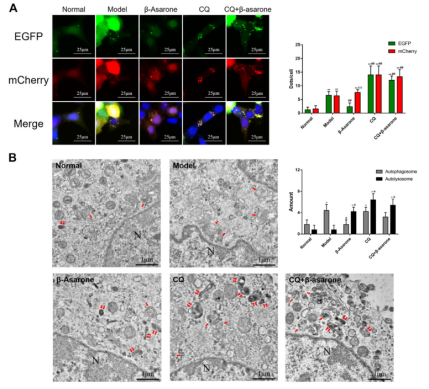
A PC12 cell line overexpressing APPswe was constructed as a cell model of Aβ-induced injury (APPswe overexpression lentivirus provided by Ubibgene) and was used to detect the expression of autophagic flux-related proteins as well as the number and morphology of autophagosomes and autolysosomes. The results showed that, β-asarone can protect PC12 cells from Aβ-induced demage by enhancing the fusion of autophagosomes and lysosomes[4].
Figure 4. Effects of β-asarone on autophagosome and autolysosome status
Published on Cancers
IF: 5.2
Published by Greifswald University Medical Center and the Leibniz Institute for Plasma Science and Technology in Germany
Gas plasma is a new tool for cancer treatment, among which the cold plasma jet kINPen has the most significant function. Recently, Julia Berner et al. from the Greifswald University Medical Center and the Leibniz Institute for Plasma Science and Technology in Germany developed the MoNoS system to improve the flow properties of kiNPen using mouse CT26 cells overexpressing luciferase provided by Ubigene as research materials. Research has found that under clinically relevant raw gas flux, kINPen therapy adapted to MoNoS can significantly reduce cancer cell growth and increase tumor immunogenicity, while verifying its safety. This result further demonstrates the feasibility of using flow-shaping adapters (such as MoNoS) to enhance gas plasma jet therapy for cancer[5].
Figure 5. The antitumor activity of MoNos-assisted gas plasma therapy at high gas flow rate was superior to that of typical kINPen therapy
Published on EJNMMI Research
IF: 3.2
Published by Tongji Hospital, Tongji Medical College, Huazhong University of Science and Technology, 1095 Jiefang Ave, Wuhan, China.
The authors inoculated mouse melanoma cells B16-F10 overexpressing PD-L1 (this stable overexpression cell line was constructed by Ubigene) into mice to evaluate the targeting specificity of the 68Ga-NODAGA-BMS986192 probe. The PD-L1 targeting ability of the probe was further confirmed by in vivo blocking experiments, which proved that the probe was an available and safe PD-L1 visualization tool, providing valuable information for the potential of targeted PET imaging[6].
Figure 6. PD-L1 imaging in B16-F10 tumors
References
[1] Li D, Ding J, Liu T, et al. SARS-CoV-2 receptor binding domain radio-probe: a non-invasive approach for angiotensin-converting enzyme 2 mapping in mice[J]. Acta Pharmacologica Sinica, 2022, 43(7): 1749-1757.
[2] Zhang J, Zhong M, Zhong W, et al. Construction of tandem diabody (IL-6/CD20)-secreting human umbilical cord mesenchymal stem cells and its experimental treatment on diffuse large B cell lymphoma[J]. Stem Cell Research & Therapy, 2022, 13(1): 1-15.
[3] Ao H, Li H, Zhao X, et al. TXNIP positively regulates the autophagy and apoptosis in the rat müller cell of diabetic retinopathy[J]. Life sciences, 2021, 267: 118988.
[4] Li Z, Ma J, Kuang Z, et al. β-Asarone attenuates aβ-induced neuronal damage in PC12 cells overexpressing APPswe by restoring autophagic flux[J]. Frontiers in Pharmacology, 2021, 12: 701635.
[5] Berner J, Miebach L, Herold L, et al. Gas Flow Shaping via Novel Modular Nozzle System (MoNoS) Augments kINPen-Mediated Toxicity and Immunogenicity in Tumor Organoids[J]. Cancers, 2023, 15(4): 1254.
[6] Zhou H, Bao G, Wang Z, et al. PET imaging of an optimized anti-PD-L1 probe 68Ga-NODAGA-BMS986192 in immunocompetent mice and non-human primates[J]. EJNMMI research, 2022, 12(1): 35.


