The Association of Scaffold Protein CNKSR2 with the Centrosome


Ubigene Assisting in Revealing the Association of Scaffold Protein CNKSR2 with the Centrosome

Background
Connector Enhancer of Kinase Suppressor of Ras 2 (CNKSR2) is a scaffold protein that contains multiple protein-binding domains, distributed in both the postsynaptic density (PSD) of neuronal cells and the cytoplasm. Variations in its gene are associated with neurodevelopmental disorders such as intellectual disabilities, but the pathogenic mechanisms remain unclear. Research has shown that CNKSR2 can assist in the organization and membrane-related localization of PSD protein complexes, affecting postsynaptic signaling and the morphogenesis of dendritic spines. However, the function of CNKSR2 in the cytoplasm requires further elucidation.
Abstract
Recently, a team led by Jing Li from Qingdao University published a research paper titled “CNKSR2 interactome analysis reveals its association with the centrosome/microtubule system” in Neural Regeneration Research. This study utilized CNKSR2 knockdown lentivirus constructed by Ubigene to infect N2A cells and investigated the morphological, proliferative, migratory capabilities of N2A cells with reduced CNKSR2 expression, revealing the impact of CNKSR2 on centrosome function, providing essential experimental evidence to explore the pathogenic mechanisms related to CNKSR2.

Figure 1 Graphical Abstract
Result & Discussion
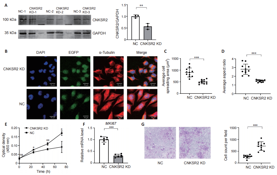
By identifying and analyzing CNKSR2 interacting proteins, the authors found a significant enrichment of these proteins in the centrosome proteome. Immunofluorescence experiments confirmed the co-localization of CNKSR2 with the centrosomal protein CEP63. Lowering CNKSR2 expression in mouse neuroblastoma N2A cells affected the expression of a series of centrosome-related genes, impacting centrosome-related functions such as cell morphology, proliferation, and migration abilities.

Figure 2: CNKSR2 Gene Knockdown Interferes with Centrosome-Related Functions
When comparing the CNKSR2 interactome with genes associated with neurodevelopmental disorders, it was found that CNKSR2 interacting proteins significantly enriched in genes related to intellectual disabilities and autism spectrum disorder.

Figure 3: Enrichment analysis of CNKSR2 interactome in genes with novel variations related to neurodevelopmental disorders.
Conclusion
This study revealed the connection between CNKSR2 and the centrosome, proposing a scientific hypothesis that CNKSR2 mutations may disrupt the structural integrity of the centrosome, leading to dysfunction in neuronal cells. It enhances our understanding of CNKSR2 and offers new insights into the underlying mechanisms of neurodevelopmental disorders.
Ubigene offers 4500+ KO cell in stock, covering 12 major fields, with 300+ curated popular genes on sale!
Optional guarantee on protein level!
References
Yin, Lin et al. “CNKSR2 interactome analysis indicates its association with the centrosome/microtubule system.” Neural regeneration research vol. 20,8 (2025): 2420-2432. doi:10.4103/NRR.NRR-D-23-01725


