Frontier Applications of CRISPR Libraries------Deciphering the Code of Neuronal Senescence


Frontier Applications of CRISPR Libraries------Deciphering the Code of Neuronal Senescence

In the field of neuroscience, neurodegenerative diseases such as Alzheimer's disease (AD) and Parkinson's disease (PD) have long been global challenges. Aging, as a major risk factor for these diseases, has yet to have its underlying molecular mechanisms fully elucidated. Recently, a study from the team of Nathalie Saurat and Lorenz Studer has made a breakthrough in this thorny issue. Using genome-wide CRISPR screening technology, the team discovered that the neddylation pathway plays a crucial role in neuronal senescence and AD neurodegeneration, bringing new hope to the research and treatment of these diseases.

As global aging intensifies, the number of Alzheimer's disease (AD) patients is surging, placing a significant burden on both society and families. Despite extensive efforts to unravel the pathogenesis of AD, effective treatments remain elusive. Prior research has established a close link between aging and AD, yet the precise genes and pathways that drive this connection remain poorly understood. Against this backdrop, the research team embarked on an in-depth investigation, aiming to identify key regulators of neuronal senescence and offer novel insights for understanding and treating AD and other related diseases.
The research team first genetically engineered human pluripotent stem cells (hPSCs) to construct an AD stem cell model. They achieved this by knocking in inducible Cas9 (iCas9) at the adeno-associated virus integration site 1 (AAVS1) and further introducing a homozygous Swedish mutation in the APP gene.
Construction of Inducible Cas9 (iCas9) Cell Lines
To identify key genes that regulate neuronal senescence, the research team conducted a large-scale genome-wide CRISPR screen. Using AD-dependent neuronal death as the screening metric, they employed the Brunello human CRISPR knockout library, which contains 4 gRNAs targeting 19,114 genes and 1,000 non-targeting controls, to screen induced cortical neurons. They identified several key gene categories: genes essential in both genotypes, genes associated with common cell survival or proliferation, and genes significantly depleted only in APPswe/swe neurons and related to AD and Huntington's disease. These findings provide important genetic targets for in-depth studies of neuronal senescence mechanisms.

Large-scale Genome-wide CRISPR Screening
Subsequently, the authors conducted secondary validation on the genes identified through screening. They focused on genes such as DNAJB11, CEP170B, FAM76B, PPP1CB, VPS36, and UBA3. They found that the loss of these genes in APPswe/swe neurons significantly reduced cell viability, independent of the APP processing pathway. Analysis revealed that the UBA3 gene was particularly important. Its expression is downregulated in the aging brain, and as a subunit of the E1 ligase in the neddylation pathway, it is closely linked to neuronal senescence and AD neurodegeneration. This finding points the way for future research on the role of the neddylation pathway in disease.
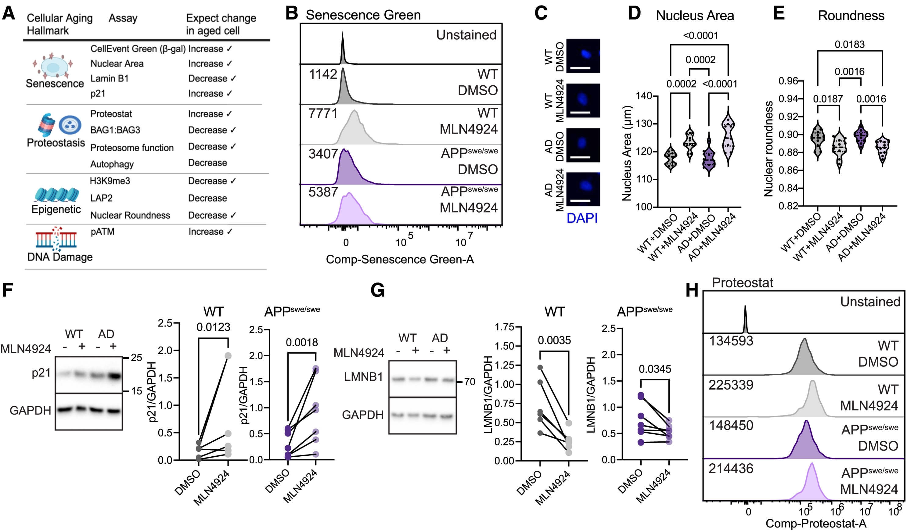
When delving into the function of the neddylation pathway, researchers found that inhibiting neddylation has a significant impact on neurons. Whether in wild-type or AD cortical neurons, inhibiting this pathway induces the appearance of multiple senescence markers. The researchers discovered that inhibiting neddylation leads to an increase in nuclear area, a decrease in roundness, accumulation of p21, loss of LMNB1, disruption of protein homeostasis, reduction of heterochromatin, and an increase in DNA damage—senescence-related phenotypes. These results strongly demonstrate the key role of the neddylation pathway in maintaining normal neuronal function and suppressing senescence.

Nhibition of neddylation in neuronal cells induces multiple markers of cellular senescence.
In their research on AD-associated tau phosphorylation, the team found that inhibiting neddylation alters tau phosphorylation and aggregation in an AD-dependent manner. In APPswe/swe neurons, knockout of UBA3 or treatment with the neddylation inhibitor MLN4924 significantly increased pTau (S235)-positive inclusions and elevated the proportion of tau in the insoluble fraction. This indicated that inhibiting neddylation promotes tau aggregation and pathological changes, thereby exacerbating the progression of AD. These findings provide a new perspective for understanding the molecular mechanisms underlying tau abnormalities in the pathogenesis of AD.

Inhibition of neddylation promotes Tau aggregation.
To explore the role of the neddylation pathway in other neurodegenerative disease models, the research team turned their attention to Parkinson's disease (PD). They constructed a dopaminergic neuronal model carrying the LRRK2G2019S/G2019S mutation and found that inhibiting neddylation also significantly reduced neuronal viability. This result suggests that the neddylation pathway may share a common mechanism of action with genetic risk factors in multiple neurodegenerative diseases, providing a theoretical basis for developing universal therapeutic strategies targeting these conditions.

A dopaminergic neuronal model carrying the LRRK2 G2019S/G2019S mutation was constructed.
This research achievement holds significant importance and value in the fields of neuroscience and medicine. For the first time, it has clarified the neddylation pathway as a key regulator of neuronal senescence and neurodegenerative changes, providing an entirely new molecular target and theoretical framework for further in-depth studies on the relationship between aging and disease. Meanwhile, the study offers novel methods and ideas for constructing more precise in vitro disease models for AD and PD, which will help better simulate the disease progression and accelerate the drug development process.
In terms of therapeutic strategy exploration, the discovery of the neddylation pathway provides a highly promising direction for developing new therapeutic drugs. It is hoped that by modulating this pathway, the progression of neurodegenerative diseases could be delayed or even halted, bringing new hope to millions of patients worldwide.
Ubigene can provide CRISPR screening services, promotional price starting from US$8K and a target screening time fast as 8 weeks only! Feel free to contact us!


