Popular Breast Cancer Cell Models Unveiled!


Popular Breast Cancer Cell Models Unveiled! What Models Are Researchers Using?

Breast cancer is one of the most common malignant tumors in women, with its incidence ranking first among all female cancers worldwide. To further explore the mechanisms behind breast cancer development and to develop new therapies, researchers often use breast cancer cell models for their studies. It is important to note that breast cancer has various molecular subtypes, including Luminal A, Luminal B, HER2-positive, and triple-negative breast cancer (TNBC). These different subtypes vary in biological characteristics, invasive capabilities, and metastatic potential. Today, Ubigene will introduce the common breast cancer cell models and applications.
Human Breast Cancer Cell Line (MDA-MB-231)
Catalog No.: YC-D005
| Source | Metastatic site of breast cancer (pleural effusion), a triple-negative breast cancer (TNBC) cell line. |
| Molecular Expression | Lack of estrogen receptor (ER), progesterone receptor (PR), and human epidermal growth factor receptor 2 (HER-2) expression. This makes it insensitive to hormone therapy and HER-2 targeted therapy. |
| Growth Characteristics | Exhibits adherent growth with relatively fast proliferation rate and strong proliferative ability. |
| Applications | Primarily used for studying the invasion and metastasis mechanisms of triple-negative breast cancer. |
Application Case:
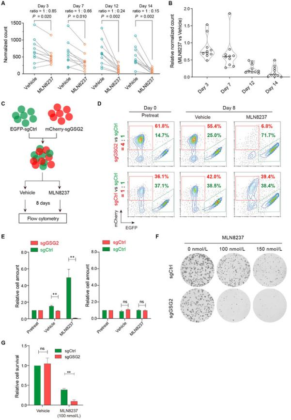
Chen et al. [1] used MLN8237 (Aurora-A inhibitor) in MDA-MB-231 cells for a synthetic lethality CRISPR/Cas9 screen of 507 kinases and identified genes associated with MLN8237 sensitivity, such as GSG2. Using this cell line for in vitro experiments, including competition assays and colony formation assays, they confirmed that GSG2 gene knockout in MDA-MB-231 cells increased sensitivity to MLN8237. In in vivo experiments, MDA-MB-231 cells were inoculated into nude mice to form tumors, and Combination therapy was shown to synergistically inhibit breast tumor growth.

Figure 1: GSG2 depletion sensitizes tumor cells to MLN8237
Human breast cancer cells (MCF7)
Catalog No.: YC-D006
| Source | Pleural effusion from a breast cancer patient, Luminal A-type breast cancer cell line. |
| Molecular Expression | Expresses ER and PR, low or no HER-2 expression. This makes the cells highly sensitive to endocrine therapy, such as tamoxifen, which inhibits cell proliferation by binding to ER. |
| Growth Characteristics | Adherent growth, slow growth rate. |
| Applications | Commonly used in research on endocrine therapy for breast cancer, and to study the regulatory roles of estrogen and progesterone in the growth, differentiation, and apoptosis of breast cancer cells, as well as the mechanisms of hormone receptor signaling pathways. |
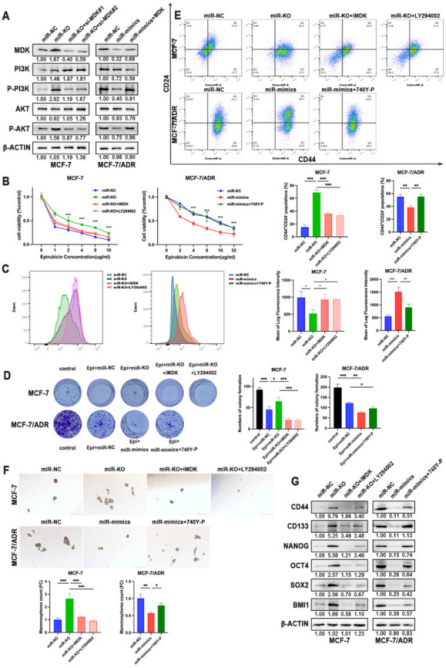
Application Case: Identifying miRNAs as prognostic biomarkers may help overcome chemotherapy resistance in breast cancer. Han et al. [2] used CRISPR/Cas9 technology to knock out miR-1275 in MCF-7 cells and found that the cells exhibited reduced drug sensitivity and enhanced cancer stem cell properties. Additionally, overexpressing miR-1275 in MCF-7/ADR cells increased drug sensitivity and decreased cancer stem cell properties. The study showed that miR-1275 regulates the PI3K-Akt signaling pathway through targeting the MDK/AKT axis, influencing chemotherapy resistance in breast cancer cells. This provides important insights into the mechanisms of chemotherapy resistance and the identification of new therapeutic targets.

Figure 2: Reduced miR-1275 promotes chemotherapy resistance in BC cells via the MDK/AKT axis
Mouse Breast Cancer Cell Line (4T1)
Catalog No.: YC-B004
| Source | Spontaneous breast tumor from BALB/c mice |
| Molecular Expression | This cell line expresses various molecules associated with tumor invasion and metastasis, aiding in the spread of cancer cells in vivo. |
| Growth Characteristics | Adherent growth, fast growth rate, with strong proliferative ability in mice, capable of rapidly forming tumors and metastasizing. |
| Applications | Primarily used in research on breast cancer metastasis models in vivo, as it effectively mimics the metastatic process of human breast cancer in mice, including lung and liver metastasis. |
Application Case:
Recently, increasing research has revealed the important role of tumor-derived exosomes in the pathophysiology of breast cancer. VAMP-7 regulates cell membrane fusion and vesicle transport. Liu et al. [3] used VAMP-7 gene knockout in 4T1 cells to observe their behavior in vitro migration. The results showed that VAMP-7 knockout significantly reduced cell migration, indicating the gene's important role in tumor cell dynamics. In vivo experiments with this cell model confirmed that VAMP-7 deficiency significantly inhibited tumor growth and metastasis. This highlighted VAMP-7 as a potential therapeutic target to suppress exosome secretion in tumors.

Figure 3: VAMP-7 knockout inhibits 4T1 cell carcinogenicity and lung metastasis by suppressing exosome secretion
Human breast ductal carcinoma cells (BT474)
Catalog No.: YC-A071
| Source | Invasive ductal carcinoma of the breast, HER-2 overexpressing breast cancer cell line. |
| Molecular Expression | High expression of HER-2, also expresses ER and PR. Due to the large presence of HER-2 protein on the cell surface, this allows continuous activation of downstream proliferation and survival signals via the HER-2 signaling pathway. |
| Growth Characteristics | Adherent growth, slow growth rate. |
| Applications | Used to study the biological behavior and targeted therapy of HER-2 overexpressing breast cancer. It is an ideal cell line for studying the mechanisms of HER-2 targeted drugs (e.g., trastuzumab) and resistance, as well as for screening new HER-2 targeted drugs and combination therapies. |
Application Case: To explore the role of TRAF4 in HER2-positive breast cancer and its impact on trastuzumab treatment, Gu et al. [4] established TRAF4 knockdown BT474 cells. They found that knocking down TRAF4 decreased HER-2 protein levels and enhanced sensitivity to trastuzumab treatment; it also reduced total HER-2 and phosphorylated HER-2 protein levels, as well as AKT and 4E-BP1 phosphorylation, affecting the AKT/mTOR signaling pathway. When studying the combinatorial effect of trastuzumab treatment and TRAF4 knockdown, they found that TRAF4 knockdown improved sensitivity to trastuzumab in both parental and drug-resistant cells, helping to regulate the AKT/mTOR signaling pathway and reduce AKT activity.

Figure 4: TRAF4 knockdown improves sensitivity to trastuzumab in both parental and resistant BT474 cells.
These cell models have broad application value in breast cancer research; however, due to the heterogeneity of breast cancer, a single cell model may not fully simulate all biological features of breast cancer. Therefore, in practical research, suitable cell models should be selected based on specific research objectives and experimental needs.
References
[1]Chen A, Wen S, Liu F, et al. CRISPR/Cas9 screening identifies a kinetochore‐microtubule dependent mechanism for Aurora‐A inhibitor resistance in breast cancer[J]. Cancer Communications, 2021, 41(2): 121-139.
[2]Han, Xu et al. “miR-1275 targets MDK/AKT signaling to inhibit breast cancer chemoresistance by lessening the properties of cancer stem cells.” International journal of biological sciences vol. 19,1 89-103. 1 Jan. 2023, doi:10.7150/ijbs.74227
[3]Liu, Chuqi, et al. "Identification of the SNARE complex that mediates the fusion of multivesicular bodies with the plasma membrane in exosome secretion." Journal of Extracellular Vesicles 12.9 (2023): 12356.
[4]Gu, Yayun et al. “TRAF4 hyperactivates HER2 signaling and contributes to Trastuzumab resistance in HER2-positive breast cancer.” Oncogene vol. 41,35 (2022): 4119-4129. doi:10.1038/s41388-022-02415-6



