Common Cell Models&Applications for Neurological Disease Research


Common Cell Models&Applications for Neurological Disease Research

The 2024 Global Burden of Disease data reveals that approximately 3.4 billion people worldwide are affected by neurological disorders. Mental illnesses, measured by years of life lost, have surpassed cardiovascular disease as the leading cause of global disease burden. Neurological diseases, such as Alzheimer's, Parkinson's, and cerebrovascular diseases, significantly impact the health and quality of life for hundreds of millions globally. Understanding the etiology and pathogenesis of these diseases is crucial for developing effective treatments and preventative strategies.
In this article, Ubigene will introduce several commonly used cell models in neurological disease research, providing insights for researchers.
Contents
Human Neuroblastoma Cells (SH-SY5Y)
Catalog Number: YC-D014
Source: Derived from a neuroblastoma tumor of a 4-year-old girl. Characteristics: Retains many biological characteristics of neuroblastomas, including moderate levels of dopamine-β-hydroxylase activity and neurotransmitter-related receptors and markers. They are easy to culture and have a high differentiation potential, making them ideal for studying neurodevelopment, neurodegenerative diseases, and neuropharmacology.
Application: SH-SY5Yis widely used to as the model for neurodegenerative diseases like Parkinson's and Alzheimer's. They can mimic aspects of the pathophysiological processes of these diseases and are used for screening potential therapeutic drugs. Lin CH et al. used CRISPR-Cas9 to create a mutant UQCRC1 knock-in SH-SY5Y cell line to characterize the impact of a UQCRC1 A→C substitution on human dopaminergic neurons. Their results showed that the UQCRC1 p.Tyr314Ser mutation impaired mitochondrial complex III activity in SH-SY5Y cells, suggesting that rare genetic variants in UQCRC1 may contribute to autosomal dominant Parkinson's disease. This highlights the link between mitochondrial dysfunction and Parkinson's pathogenesis.

Figure 1. The impact of UQCRC1 variant on mitochondrial respiratory chain function in SH-SY5Y[1]
Popular KO Cell Models - For Neurological Disease Research
From 1980 USD | 1-week delivery
| Gene | Cell | Catalog# |
| BTBD9 | SH-SY5Y | YKO-H248 |
| CCNB1IP1 | SH-SY5Y | YKO-H1154 |
| FMR1 | SH-SY5Y | YKO-H1149 |
| LIPA | SH-SY5Y | YKO-H261 |
| MIR183 | SH-SY5Y | YKO-H1148 |
| TMEM175 | SH-SY5Y | YKO-H907 |
| Atg5 | HT-22 | YKO-M197 |
| Dgcr8 | HT-22 | YKO-M196 |
| Prlr | HT-22 | YKO-M116 |
| Ifngr1 | BV2 | YKO-M183 |
| Lpl | BV2 | YKO-M201 |
| Plin2 | BV2 | YKO-M172 |
| Syk | BV2 | YKO-M202 |
| Usp7 | BV2 | YKO-M155 |
Mouse Hippocampal Neuron Cell Line (HT-22)
Catalog#: YC-A004
Source: HT-22 is subcloned from the HT-4 cell line, which originated from mouse neuronal tissue immortalized using temperature-sensitive SV40T antigen.
Characteristics: HT-22 is highly sensitive to glutamate, frequently used to create in vitro neuronal injury models for studying neurodegenerative diseases such as Alzheimer's, Huntington's, Parkinson's, spinal cord injury, and multiple sclerosis.
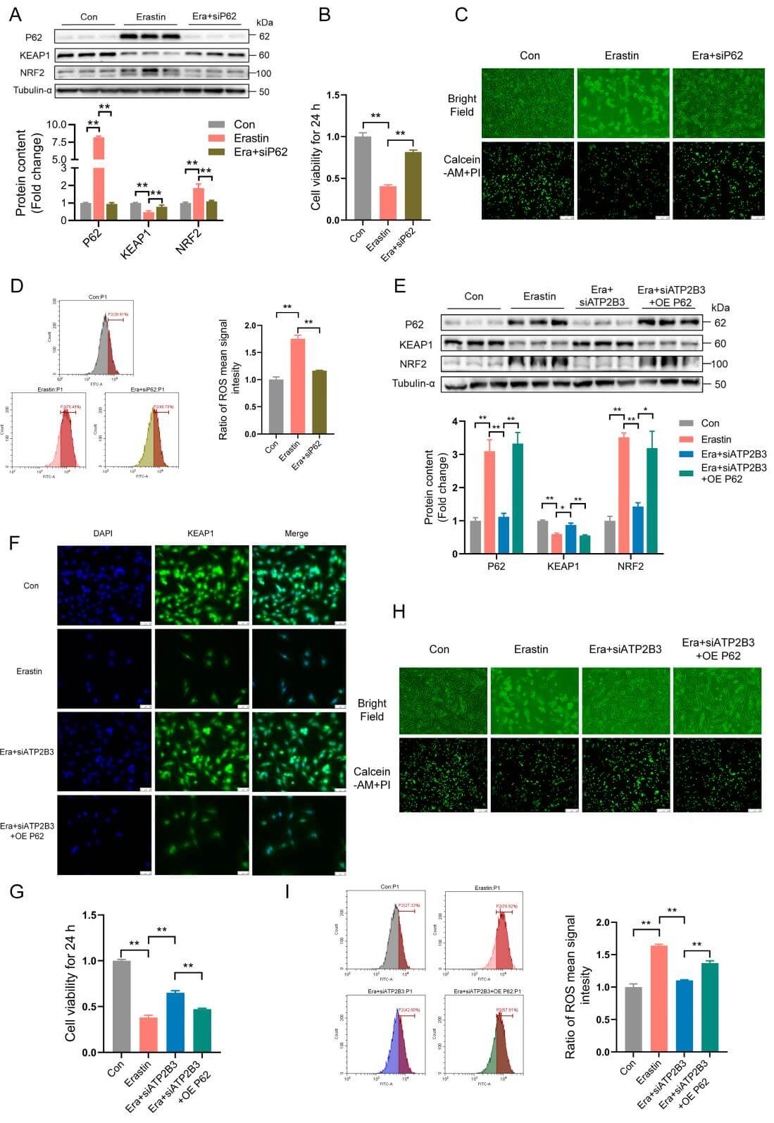
Application: Increasing evidence suggests that ferroptosis is involved in the occurrence and development of neurological diseases. Characteristics of ferroptosis, such as decreased activity of glutathione peroxidase 4 (GPX4) and the accumulation of iron and lipid peroxides, are important pathological events in neurodegenerative diseases. Shihui Guo et al. used HT-22 cells to create an iron death model using Erastin induction. They then used siRNA transfection and overexpression plasmids to create knockdown and overexpression models of relevant genes. They found that ATP2B3 inhibition reduced the sensitivity of HT-22 cells to iron death (Erastin-induced). ATP2B3 is a protein pump that exports intracellular calcium from cells; its mutation can lead to higher basal Ca2+ levels by reducing the Ca2+ exports. Further research revealed that ATP2B3 knockdown activated HO-1 expression in HT-22 cells, exerting neuroprotection.

Figure 2. si-ATP2B3 alleviates Erastin-induced ferroptosis in HT-22 cells by decreasing P62 protein expression[2]
Mouse Microglia Cells (BV2)
Catalog#:YC-C035
Source: Immortalized cell line derived in 1990 by infecting primary cultured mouse microglia with the retrovirus J2 carrying the oncogenes V-raf/V-myc.
Characteristics: Immortalized through infection with the J2 retrovirus containing the V-raf/V-myc oncogenes, maintaining the morphological and functional characteristics of primary microglia.
Application:
Alzheimer's disease (AD) is a devastating progressive neurodegenerative disorder causing severe cognitive impairment in the elderly. Chronic neuroinflammation plays a significant role in AD pathogenesis. Glia maturation factor (GMF) is a pro-inflammatory molecule predominantly expressed in reactive glial cells surrounding amyloid plaques (APs) in both mouse and human brains. Overexpression of GMF typically leads to neuronal death through activation of the p38 MAPK signaling pathway and oxidative toxicity. Raikwar et al. used CRISPR/Cas9 to successfully reduce GMF expression in BV2, inhibiting p38 MAPK to modulate GMF-induced pro-inflammatory responses in microglia. The BV2-GMF_KO cell model is valuable for studying microglia-neuron interactions crucial in AD pathophysiology, holding promise for personalized medicine in AD treatment.

Figure 3. The creation of AAV-SaCa9-GMF-sgRNA[3]
Conclusion
Neurological diseases significantly impact global health. Construction of cell models for relevant disease studies, due to their ethical advantages, shorter experimental timelines, and lower costs, are widely used in neurological disease research. CRISPR/Cas9 gene editing enhances the development of these models, helping researchers investigate disease mechanisms and develop more effective treatments and preventative strategies.
Ubigene can provide gene editing (KO/KI/PM) and stable expression custom services for cells related to neurodegenerative disease research. Please feel free to inquire!

SH-SY5Y gene editing experimental figure
Reference
[1] Lin CH, et al. Mitochondrial UQCRC1 mutations cause autosomal dominant parkinsonism with polyneuropathy. Brain. 2020 Dec 5;143(11):3352-3373. doi: 10.1093/brain/awaa279.
[2] Guo S, et al. ATP2B3 Inhibition Alleviates Erastin-Induced Ferroptosis in HT-22 Cells through the P62-KEAP1-NRF2-HO-1 Pathway. Int J Mol Sci. 2023 May 24;24(11):9199. doi: 10.3390/ijms24119199.
[3] Raikwar SP, et al. Targeted Gene Editing of Glia Maturation Factor in Microglia: a Novel Alzheimer's Disease Therapeutic Target. Mol Neurobiol. 2019 Jan;56(1):378-393. doi: 10.1007/s12035-018-1068-y.


