A Comprehensive Article on Commonly Used Cell Models in Ovarian Cancer Research!

Content

A comprehensive article on commonly used cell models in ovarian cancer research!

Ovarian cancer is one of the deadliest malignancies of the female reproductive system worldwide, characterized by its complex biology, which makes it challenging for researches. To gain deeper insights into its mechanisms, drug responses and resistance, researchers often rely on various in vitro ovarian cancer cell lines. These models provide a solid foundation for researches. This article introduces some commonly used ovarian cancer cell lines and list their applications in gene editing research.
Catalog# YC-D019
Source: Human ovarian adenocarcinoma cell
Characteristics:
This cell line is sensitive to hormones, expressing androgen, estrogen, and progesterone receptors. It is resistant to doxorubicin, melphalan, and cisplatin, making this cell line a suitable model for studying drug resistance in ovarian cancer, aids in evaluating hormone therapies. Besides, this cell line is highly tumorigenic and is capable of forming tumors in vivo, it is widely used for studying tumor growth, metastasis, and immune evasion mechanisms in ovarian cancer research.
Application:
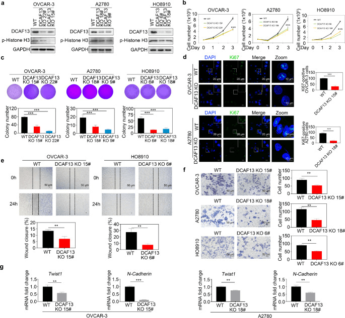
To investigate the role of DCAF13 in ovarian cancer, Tang et al. studied DCAF13 knockout in OVCAR-3 cells. They observed significant reductions in proliferation ability of this knockout cell line. The cell cycle is arrested in G1 phase, DNA damage mechanism is activated, and migration ability is significantly inhibited. After transplanting DCAF13 knockout cells into nude mice, the tumor size and weight were lower than the wild type. And cell cycle, proliferation, and apoptosis related indicators in the tumor tissue changed, indicating that tumor in vivo proliferation was inhibited. This highlights DCAF13's impact on tumor proliferation and growth, providing valuable insights into ovarian cancer mechanisms and potential therapeutic targets [1].

Figure 1: Loss of DCAF13 inhibits proliferation, colony formation, and migration of ovarian cancer cells.
Catalog# YC-C157
Source: Human serous cystadenocarcinoma tissue
Characteristics:
This cell line has relatively high proliferation ability and invasiveness in vitro culture, and istolerant to tumor necrosis factor and various cytotoxic drugs (including diphtheria toxin, cisplatin, and doxorubicin). Often used in studies on proliferation, invasion, metastasis, and drug sensitivity of ovarian cancer.
Application:
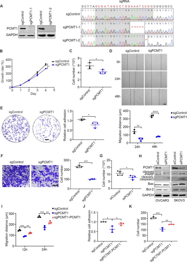
Using SK-OV-3 cells, Li et al. conducted a genome-wide CRISPR/Cas9 screening and identified PCMT1 as a key gene of metastasis and anoikis resistance. They then take a step further and construct a PCMT1 knockout in SK-OV-3 cell line, and confirmed its effects on biological behaviors such as cell proliferation, migration, adhesion, and invasion, as well as its pro-apoptotic effect. Moreover, in vivo experiments showed a decrease in tumor formation, ascites, and metastasis ability after knocking out PCMT1 gene. The correlation between in vitro and in vivo studies has strongly demonstrated the importance of PCMT1 in the occurrence, development, and metastasis of ovarian cancer [2].

Figure 2: PCMT1 enhances migration, adhesion, and spheroid formation in vitro.
Catalog# YC-C031
Source: Human ovarian papillary serous cystadenocarcinoma
Characteristics:
The genome of Caov-3 cells showed nonsense mutations in the p53 gene and multiple copies of the ovarian cancer gene PIK3CA. This cell line is sensitive to vinblastine, cisplatin, and doxorubicin. Commonly used to study the mechanisms, gene expression, and signaling pathways of ovarian cancer.
Application:
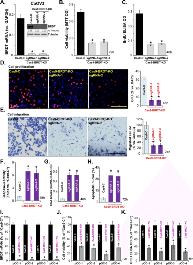
Chen et al. investigated BRDT's role in ovarian cancer using BRDT knockout in Caov-3 cells. The knockout suppressed growth, viability, proliferation, and migration while inducing apoptosis. Conversely, BRDT overexpression promoted proliferation, and migration, suggesting that targeting BRDT could be a potential therapeutic strategy for ovarian cancer[3].

Figure 3: BRDT knockout effectively suppresses ovarian cancer progression.
Catalog# YC-C051
Source: Human granulosa cell tumor tissue
Characteristics:
This cell line grows slowly and has the ability to synthesize steroid hormones, expressing functional follicle stimulating hormone receptors. It is often used to study the pathogenesis, hormone regulation mechanisms, and discovery of new treatment methods of ovarian granulosa cell tumors. Meanwhile, it can also be used to study the molecular mechanisms of ovarian cancer, such as hormone receptor expression, signaling pathways, etc.
Application:
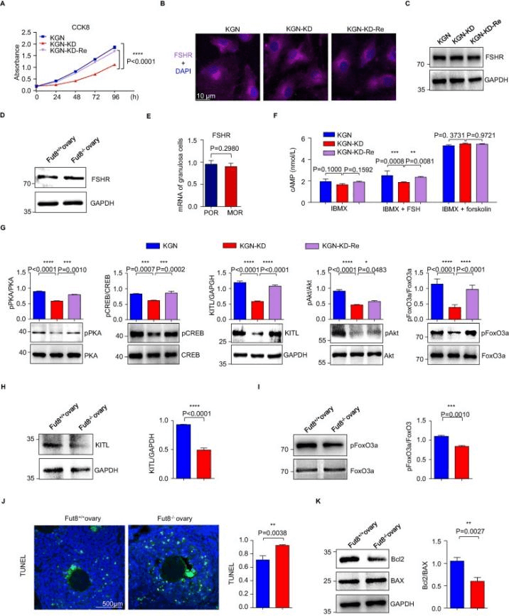
In order to study the importance of FUT8 in regulating the function of follicle stimulating hormone receptor (FSHR) in female fertility, Wang et al. established FUT8 knockdown (KGN-KD) and FUT8 restored (KGN-KD-Re) cells using KGN cell line. By detecting core fucosylation level, FUT8 enzyme activity, FUT8 mRNA expression, cell proliferation, FSHR expression and related signal pathways, they found that FUT8 plays an important role in core fucosylation, cell proliferation, and signal pathways regulated by FSHR[4].

Figure 4: FUT8 knockdown weakens the FSH/FSHR signaling pathway
These ovarian cancer cell lines, each with unique characteristics, play vital roles in ovarian cancer research. The application of gene editing technology has accelerated the progress of ovarian cancer research. In addition, some studies also use multiple ovarian cancer cell lines for cross validation to enhance the reliability of research results. Researchers can select the most suitable cell lines based on their objectives and experimental conditions.
References
[1]Tang, Ze-Yi et al. “DCAF13 promotes ovarian cancer progression by activating FRAS1-mediated FAK signaling pathway.” Cellular and molecular life sciences : CMLS vol. 81,1 421. 5 Oct. 2024, doi:10.1007/s00018-024-05446-2
[2]Zhang, Jingjing et al. “Genome-wide CRISPR/Cas9 library screen identifies PCMT1 as a critical driver of ovarian cancer metastasis.” Journal of experimental & clinical cancer research : CR vol. 41,1 24. 15 Jan. 2022, doi:10.1186/s13046-022-02242-3
[3]Chen, Ling, et al. "BRDT promotes ovarian cancer cell growth." Cell Death & Disease 11.11 (2020): 1021.
[4]Wang, Tiantong et al. “Core fucosylation regulates the ovarian response via FSH receptor during follicular development.” Journal of advanced research, S2090-1232(24)00038-9. 26 Jan. 2024, doi:10.1016/j.jare.2024.01.025


