Nature | Frontier Applications of CRISPR Screen in Brain Cancer Research


Nature | Frontier Applications of CRISPR Libraries in Brain Cancer Research

Brain cancer, especially glioblastoma (GBM), has long been a challenging issue in the medical field. Current targeted therapies and immunotherapies have limited effects on improving patient survival rates, creating an urgent need for new treatments. Recently, through high-throughput screening, the compound Gliocidin was discovered, which may bring new hope for brain cancer treatment. It can selectively kill glioblastoma cells while exhibiting low toxicity to normal cells and can cross the blood-brain barrier. This research finding is expected to provide new hope for brain cancer patients and open a new chapter in brain cancer treatment.
While studying the mechanism of action of this compound, the authors opted for a CRISPR screening library to lock down key genes. Why choose this method instead of omics? Let’s explore how this research was conducted.
Contents
Research Methods
High-Throughput Screening: Researchers screened over 200,000 compounds to identify Gliocidin.
Genomic CRISPR-Cas9 Screening: Through the CRISPR-Cas9 library screening, key genes for Gliocidin's action were identified.
In Vitro and In Vivo Experiments: The effects of Gliocidin were validated in cell experiments and animal models.
Discovery and Initial Validation of Gliocidin
In the early phase, researchers conducted high-throughput compound screening and identified Gliocidin (N-(pyridin-3-yl)thiophene-2-carboxamide) from an existing chemical library. In cell experiments, Gliocidin exhibited toxicity to primary GBM cells (IC₅₀ approximately 200nM) but had no effect on normal mouse embryonic fibroblasts (MEF).

Gliocidin kills HTS(hGFAP-cre;Nf1–/–;Trp53–/–;Pten+/–) but had no effect on MEF.
CRISPR-Cas9 Screening Library for Targets
Transcriptomic analysis revealed a significant number of non-specific gene expression changes, making it unable to determine the intracellular targets of Gliocidin. To further explore Gliocidin's targets and mechanisms,the researchers utilized a whole-genome CRISPR-Cas9 library screening method.

Transcriptomic Analysis Unable to Determine Gliocidin's Intracellular Targets
CRISPR Screening Library
Library type:Mouse whole-genome CRISPR knockout library (Brie)
Transduced cell: NG2-3112
Screening method: Whole-genome CRISPR library knockout NG2-3112 cell line was constructed.The NG2-3112 library cells were divided into control DMSO and treatment groups (different concentrations of gliocidin: IC50 and IC80), collecting cells on day 0 (2.274×10^8 cells) and day 14 (7.7441×10^8 cells) to ensure a 1000X coverage in each group. Genomic DNA was extracted, and sgRNA was amplified to create a sequencing library, which was sequenced on the Illumina HiSeq platform. The sequencing data were then analyzed using the MAGeCK-MLE software package.

CRISPR-Cas9 screening strategies
Mechanism Exploration of Gliocidin
Regulation of mTORC1:
The CRISPR-Cas9 screening revealed that the mTORC1 activity was negatively correlated with resistance to Gliocidin treatment and was associated with the enzyme enrichment from the de novo purine synthesis (DNPS) pathway. Knocking out either positive or negative regulators of mTORC1 resulted in a varying sensitivity of tumor cells to Gliocidin, showing that while mTORC1 regulates Gliocidin, it is not the target gene.

The activity of mTORC1 is negatively correlated with resistance to Gliocidin.

mTORC1 activity is positively correlated with the enzymes of the de novo
Inhibition of De Novo Guanine Synthesis:
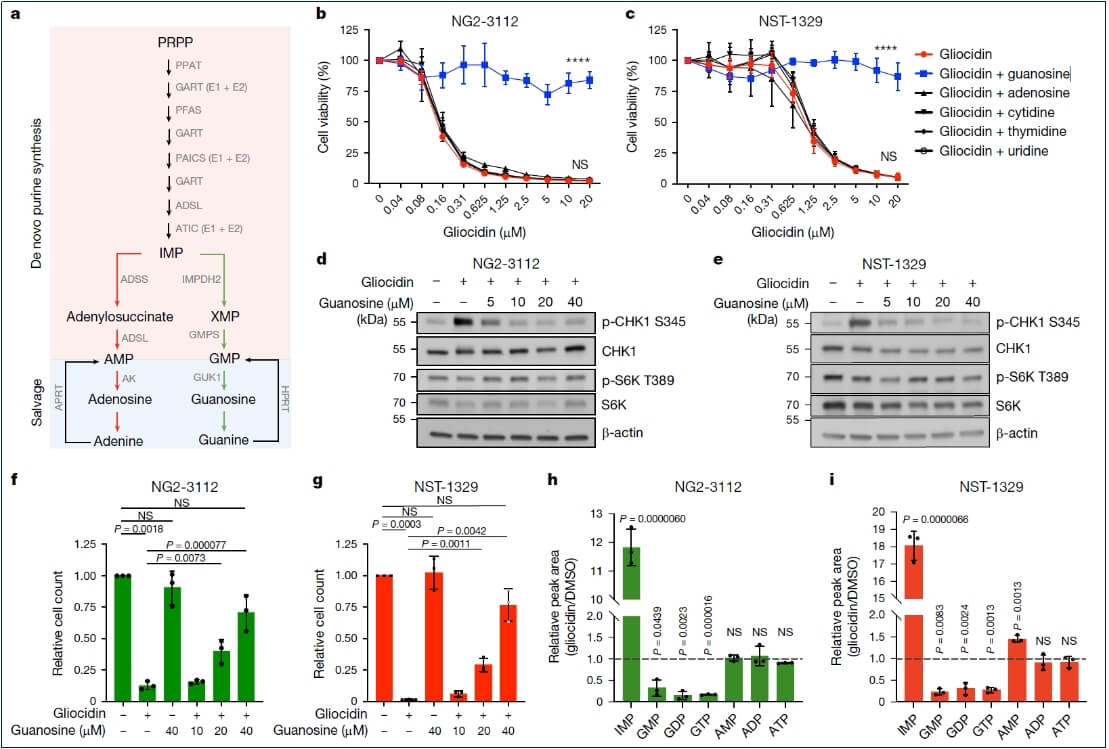
Gliocidin treatment increased levels of phosphorylated Chk1 (p-CHK1), a marker of replication stress, while phosphorylation levels of S6 kinase (p-S6), an mTORC1 activity marker, remained unaffected. Supplementing with guanosine rescued Gliocidin-induced cell death, and this rescue was dependent on the purine salvage pathway. LC-MS/MS analysis indicated that Gliocidin treatment resulted in an accumulation of IMP, upstream of IMPDH2, while downstream products guanosine nucleotides GMP, GDP, and GTP were decreased, suggesting Gliocidin may hinder de novo guanine nucleotide synthesis.

Involvement of NAD+salvage Pathway:
The CRISPR-Cas9 screening found that genes within the NAD+salvage pathway were ranked highly in the enriched sgRNA after Gliocidin treatment. Knocking out Nmnat1 or Nrk1 allowed the cells to develop resistance to Gliocidin, reducing replication stress, IMP accumulation, and guanine nucleotide depletion. Gliocidin can be converted into Gliocidin-mononucleotide (Gliocidin-MN), Gliocidin-ribonucleoside (Gliocidin-R), and Gliocidin-adenine dinucleotide (GAD) within cells, with GAD being an active metabolite, and Nmnat1 being the rate-limiting enzyme for its production.

Mechanism of GAD Inhibition of IMPDH2 and In Vivo Properties of Gliocidin
The Mechanism of GAD Inhibiting IMPDH2 :
GAD demonstrated inhibitory activity on IMPDH2, while other precursors (Gliocidin, Gliocidin-R, and Gliocidin-MN) did not. Cryo-EM structures revealed that GAD binds to the NAD+ binding pocket of IMPDH2, preventing NAD+ from binding to IMPDH2, thereby inhibiting the conversion of IMP to XMP.

GAD combines with the NAD⁺ binding pocket of IMPDH2.
Pharmacokinetics and Toxicity of Gliocidin:
Gliocidin exhibits a strong ability to penetrate the blood-brain barrier (brain/plasma ratio = 7.75) and has a higher stability in brain tissue compared to plasma and other tissues. Toxicity studies show that Gliocidin has good safety.

Gliocidin has a strong ability to penetrate the blood-brain barrier and low toxicity.
In Vivo Effects of Gliocidin on GBM
Gliocidin Monotherapy:
In an immunocompetent orthotopic GBM mouse model, Gliocidin monotherapy extended mouse survival. Similar results were observed in thymus-deficient nude mouse GBM models, indicating that T-cell deficiency has little effect on Gliocidin’s therapeutic efficacy.

Gliocidin has similar effects in GBM mice and nude mice.
Gliocidin Combined with Temozolomide:
In the orthotopic GBM mouse model, combination therapy with Gliocidin and temozolomide significantly extended mouse survival compared to monotherapy with either Gliocidin or temozolomide (see Figure 5a, b). In patient-derived xenograft (PDX) GBM mouse models, combination therapy also prolonged survival, with single-cell RNA sequencing analysis indicating a reduction in tumor cell toxicity and improved survival.

The combined effect of Gliocidin and Temozolomide is stronger.
Summary and Prospect
As a novel potential therapeutic compound for brain tumors, Gliocidin presents numerous advantages, such as good blood-brain barrier penetration, high stability in brain tissue, and low toxicity. It acts through complex intracellular pathways, ultimately leading to the death of glioma cells through guanine nucleotide depletion. The NMNAT enzyme plays a key role in Gliocidin’s anti-tumor activity, suggesting that tumors with high expression of Nmnat1 or Nmnat2 may be more sensitive to Gliocidin treatment. This also supports the theoretical basis for combination therapy involving drugs that induce Nmnat expression (such as Temozolomide). Additionally, the combination of Gliocidin with immunotherapy holds potential research value. Future research should further explore Gliocidin's resistance mechanisms and its activity against other malignant brain tumors to achieve more breakthroughs in brain cancer treatment.

The mechanism of action of Gliocidin on glioblastoma (GBM) cells.
Ubigene’s top-tier one-stop CRISPR screening custom service, price starts at US$8K, and discover new targets in as quickly as 8 weeks, providing NGS data and analysis reports!
We also offer 400+ CRISPR library products (plasmids, viruses, screening-ready cell pools), timeline for in-stock products fast as 1 week only — Consult us for more details!
Reference: https://doi.org/10.1038/s41586-024-08224-z



