Well-known SW480 cell line is not “simple”


Well-known SW480 Cell Line is Not "Simple"

What are SW480 Cells?
SW480 cell line was isolated from a 50-year-old male patient with in-situ rectal adenocarcinoma. SW480 cell line was passaged to the 91st generation when A·Leibovitz submitted it to ATCC. So far, SW480 cell line is a relatively complete cell characterization strain in many colon cancer cell lines, and its biological and genetic characteristics have been reported in many literatures. SW480 cell line belongs to adherent culture and presents epithelioid (Fig. 1), it has the following features:
(1)Carcinoembryonic antigen is positive
(2)Keratin immunoperoxidase staining is positive
(3)G of 273 codon of p53 gene → Arg is caused by A mutation →His replacement, C of 309 codon → T mutation leads to Pro → Ser replacement;
(4)The expression of oncogenes ( c-Myc, Kras, Hras, Nras, Myb, Sis, and Fos) were positive. The 12 codon missense mutation of Kras oncogene can be used as a positive control for PCR detection;
(5)No expression of cytolytic enzyme.
Order SW480 cell line for your research>>>

Figure 1
Reference: https://www.atcc.org/products/ccl-228#detailed-product-information
Applications and Prospect
Colorectal cancer (CRC) is one of the most common digestive system malignant tumors. The incidence rate of colorectal cancer places third in malignant tumors, and it has the second-highest mortality rate. According to GLOBOCAN data, there are 1.85 million new cases of colorectal cancer in 2018, and about 880,000 people died, which brought great threat to human health. Both Kras mutation and P53 mutation carried by SW480 cell line are pathogenic mutations with high frequency. Therefore, SW480 cell line can be used as a typical colon cancer cell model for studying the carcinogenic molecular mechanism of Kras and P53 mutations and establish drug screening platform. In addition, it can be used as a positive control for PCR identification of these mutations.
Detailed SW480 Cells Applications
It is used to establish 3D culture model to study the mechanism of tumorigenesis
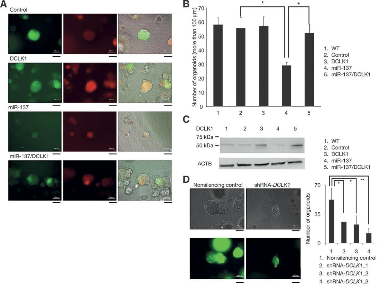
miRNAs are widely involved in tumorigenesis and biological regulation of tumor stem cell lines, and they are potential therapeutic targets. Masazumi Sakaguchi et al. used SW480 cell line in 3D culture to simulate the growth of colon cancer cells, and used this model to test the effect of miR-137 on tumor growth. This study found that miR-137 regulates the growth of tumor cells by targeting DCLK1, which reveals that miR-137 may become a drug target.(Fig.2)

Figure 2
Biomarkers for potential tumor diagnosis
Omentin-1 is a protein associated with colorectal cancer. Epidemiological and clinical studies have shown that the level of omentin-1 in blood is significantly increased in patients with CRC. However, the reason for the up regulation of Omentin-1 and whether it is expressed in colorectal cancer cells have not been determined. Yaqin Zhang et al. used SW480 cell line and HCT116 cell line as colorectal cancer models to explore this problem at the transcription, translation and secretion levels. The results showed that Omnitin-1 was up-regulated in tumor cells and secreted to extracellular (Fig. 3).

Figure 3
Study the effect of Kras mutation on Correlation and potential strategy of drug resistance in tumor
In colorectal cancer, the activation of RAS-RAF and PIK3CA-AKT pathway is related to the drug resistance of EGFR mAbs. In order to study the molecular mechanism of drug resistance, Stefania Napolitano et al. used several colorectal cancer cell lines with Kras mutation, such as SW480O, LOVO, HCT116, to explore the antitumor effect of related drugs. The results showed that cetuximab combined with regorafenib could overcome the resistance of anti EGFR antibody (Fig. 4).

Figure 4
Case study: CRISPR/Cas9-mediated SW480 Modification
CRISPR/Cas9 has been widely used in disease modeling, drug target intervention and treatment development. A number of studies have used CRISPR/Cas9 to modify the gene in SW480 cell line and other colorectal cancer cell lines to explore the biological functions and potential intervention targets of Ras, P53 and other signaling pathways in the development of colorectal cancer.
Ubigene has successfully generated KO SW480 cell line for many customers. Now Ubigene Officially initiates the "Red Cotton Gene Knockout Project", and releases the triple surprise to facilitate the experiments of every scientific researchers
To study the role of m6A modification of RNA in colorectal cancer, METTL3 knockout SW480 cell line is generated.
Jihao Xu et al. generated METTL3 knockout SW480 cell line with CRISPR/Cas9 technology, and found that METTL3 knockout resulted in the slowing down of SOCS2 mRNA degradation rate and up-regulation of its expression, this results to a significant inhibition of cell proliferation.(Fig.5) The study well exemplified the m6A modification of RNA as an important participant in the tumorigenic process of colorectal cancer.

Figure 5
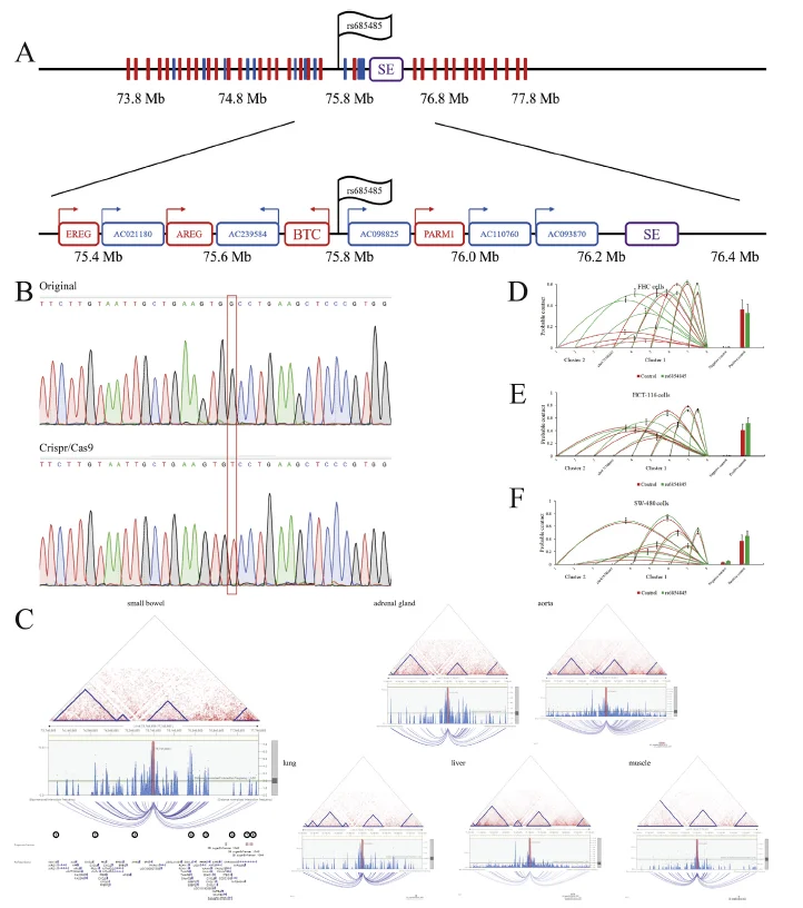
CRISPR/Cas9 technology introduces SNP rs6854845G>T mutation into SW480 , to explore the effect of the mutation on chromosome and gene expression:
Single nucleotide polymorphisms (SNPs) are closely associated with diseases, including cancer. Zhu Cong et al. used CRISPR/Cas9 technology to introduce SNP rs6854845 G>T mutation in primary colon epithelial cell lines, SW480 cell line and HCT116 cell line, and detected the effect of this mutation on chromosome high-level structure and gene expression. The results showed that this mutation only affected the advanced chromatin structure and gene expression of normal colonic epithelial cell lines, which was tolerated by SW480 and HCT116 colonic cancer cell lines. It is suggested that carcinogenesis could escape the regulation of chromatin conformation and gene expression by normal polymorphism.(Fig.6)

Figure 6
CRISPR/Cas9 technology has played a key role in the researches of cancer treatment. As a new gene-editing tool, it does have unique advantages. Therefore, Ubigene independently developed CRISPR-U Technology, and through two years of R&D and optimization, the knockout efficiency of CRISPR-U leap to 80%. So far, Ubigene has used CRISPR-U technology to successfully modified genes from more than 100 cell lines, including the SW480 cell line. And Ubigene provides gene-editing services worldwide.
Conclusion
The SW480 cell line serves as a robust and well-characterized colorectal cancer model. With defined Kras and p53 mutations, SW480 cells are widely used in tumorigenesis research, drug resistance studies, and advanced gene-editing applications. Their responsiveness to CRISPR/Cas9 modifications further enhances their value in precision oncology and functional genomics.
Ubigene provides STR-authenticated, mycoplasma-free SW480 cells, and has successfully modified SW480 cells for numerous research projects using our proprietary CRISPR-U™ gene-editing platform. Whether you're establishing a 3D culture model or creating a knockout line for colorectal cancer research, our validated cell lines and custom editing services are ready to support your next discovery.
Need more support for your research? >>>Talk to our experts now!
References:
[1]Sakaguchi M, Hisamori S, Oshima N, Sato F, Shimono Y, Sakai Y. miR-137 Regulates the Tumorigenicity of Colon Cancer Stem Cells through the Inhibition of DCLK1. Mol Cancer Res. 2016 Apr;14(4):354-62. doi: 10.1158/1541-7786.MCR-15-0380. Epub 2016 Jan 8. PMID: 26747706.
[2]Zhang Y, Zhao X, Chen M. Autocrine action of adipokine omentin-1 in the SW480 colon cancer cell line. Oncol Lett. 2020;19(1):892-898. doi:10.3892/ol.2019.11131
[3]Napolitano S, Martini G, Rinaldi B, Martinelli E, Donniacuo M, Berrino L, Vitagliano D, Morgillo F, Barra G, De Palma R, Merolla F, Ciardiello F, Troiani T. Primary and Acquired Resistance of Colorectal Cancer to Anti-EGFR Monoclonal Antibody Can Be Overcome by Combined Treatment of Regorafenib with Cetuximab. Clin Cancer Res. 2015 Jul 1;21(13):2975-83. doi: 10.1158/1078-0432.CCR-15-0020. Epub 2015 Apr 2. PMID: 25838391.
[4]Xu J, Chen Q, Tian K, et al. m6A methyltransferase METTL3 maintains colon cancer tumorigenicity by suppressing SOCS2 to promote cell proliferation. Oncol Rep. 2020;44(3):973-986. doi:10.3892/or.2020.7665
[5]Cong Z, Li Q, Yang Y, Guo X, Cui L, You T. The SNP of rs6854845 suppresses transcription via the DNA looping structure alteration of super-enhancer in colon cells. Biochem Biophys Res Commun. 2019 Jun 30;514(3):734-741. doi: 10.1016/j.bbrc.2019.04.190. Epub 2019 May 9. PMID: 31078271.


